
現在有了示波器之後可以對風扇的研究與控制進行更好的分析了,
底下是用手上已有的intel 4pin CPU散熱風扇的一些心得。




透過前面幾個章節的介紹與說明,大概可以囊括PC上所使用的散熱風扇,
而且也能適用於筆電上的風扇,只是筆電上的風扇因應空間設計的需要,
外觀造型上與桌上型PC大不相同,但原理其實是一樣的。
而前面所介紹的控制方式屬於傳統類型,不論是調整電壓或是調整PWM脈波寬度,
都是透過手動調節可變電阻 (VR) 來改變風扇速度。
而後面章節將介紹及說明透過Arduino等微控制器或是單板電腦來進行風扇控制,
有了單板電腦的介入,許多智慧型功能就不是做不到,甚至聯網功能也能做到,
這就是IoT的概念,萬物聯網,後續章節會往這方面發展。
以上文章資料有些來自網路搜尋,有些是我自己的研究心得,
底下順便把搜尋時找到的一些資料一併提供做為參考。
事實上風扇的電源控制有用傳統電晶體的方式,也有用MOSFET的方式,
我個人傾向是用MOSFET,原因在於MOSFET在導通時的內阻很小,
底下這些功率MOSFET幾乎都是幾十個豪歐母(mOHM)而已,
用電流平方乘以電阻的公式進行計算,即使用大瓦數高轉速的風扇
(約1-3A),MOSFET上也不會發熱,更不需要散熱片,安全有效率,
所以我的文章中已經排除了電晶體的使用,有需要的話請自行google。
POWER MOSFET選型
底下是幾種N通道POWER MOSFET的資料,可以作為挑選的項目
irf540n
http://www.infineon.com/dgdl/irf540n.pdf?fileId=5546d462533600a4015355e396cb199f
irfz46n.pdf
http://www.irf.com/product-info/datasheets/data/irfz46n.pdf
STP36NF06L.pdf
www.st.com/resource/en/datasheet/stp36nf06l.pdf
BUZ11_MOSFET.pdf
http://www.produktinfo.conrad.com/datenblaetter/150000-174999/151334-da-01-en-BUZ11_MOSFET.pdf
NTD4906N-D-97762.pdf
http://www.mouser.com/ds/2/308/NTD4906N-D-97762.pdf
實際上PWM風扇控制電路對於MOSFET來說只要注意電流電壓符合規範即可,
因為頻率對MOSFET來說真的很低頻,幾乎不會有不能工作的情況,
所以手邊有什麼適合的都可以拿來用,以上列出的MOSFET只供參考用。
在說明PWM風扇控制之前先來談談風扇的結構。
一般PC用的散熱風扇是無刷式DC直流風扇,配合PC的電供規格,一般都是採用12V DC的馬達,
底下是兩張風扇的電路示意圖:


實際上兩線三線四線式風扇在基本結構上是很相似的,
差別在於3線式風扇比兩線式風扇多了一個霍爾元件(Hall sensor)感應轉速輸出,
也就是Tach singal out,第三pin。
4線式則是比3線式風扇在馬達線圈前面又多了一個MOSFET做為開關,可以接受PWM訊號開關風扇,
底下是intel定義的PWM訊號規範:

這裡可以看到PWM訊號只要符合0.8V(low)與5.25V(high)即可,這表示可以透過一般的微控制晶片
或是Arduino等單板電腦即可進行PWM控制。
而有一點可以肯定的是雖然intel定義了PWM頻率為25KHz,但其實PWM控制的是占空比,
也就是一定時間內的平均on/off比例,因此利用其他頻率的PWM事實上也可以進行風扇轉速控制。
也因為4pin風扇需要進行PWM調變控制,所以比起其他風扇要來得不容易控制一些。
但事實上PWM風扇在沒有接PWM訊號的時候,就等於是一個3pin風扇,通入額定電壓之後
會以最高轉速運轉,因為此時PWM固定為high,等於duty 100%,也就是全速,
所以一樣可以透過改變電壓的方式進行調速,與3pin風扇並無不同。
而3pin 4pin風扇如果不去讀取轉速的話,其實跟2pin風扇也並無不同之處,
所以風扇貌似複雜,不論是線數,接頭形式,看似種類繁多,事實上萬變不離其宗,
知道工作原理後就可以完全掌握風扇的特性來使用。
而轉速偵測訊號依照intel的規範是open collector type output(開集極輸出),
所以接一個10K左右的pull high電阻就可以讓一般微控制器或Arduino樹梅派等單板電腦讀取轉速,
甚至是透過一個簡易的除法器或計數器即可讀取風扇轉速。
同樣是參考本章最前面兩張圖,一般3pin風扇可不可以改成PWM控制風扇?
答案是可以的,3pin 4pin風扇只差在一個MOSFET控制風扇ON/OFF而已,請參考以下電路圖:

實際接線:

成品照片:

這是簡易的風扇減速控制,10K電阻即可讓風扇以50%的速度運轉,電阻拿掉則停轉。
這種方式比前一章的電壓控制方式更有效率,電晶體不加散熱片也能工作,因為作用只是開關而已。
電源OFF時風扇靠的是慣性繼續轉動,但轉速會下降,此時電晶體不會有電流通過,所以此時不耗電。
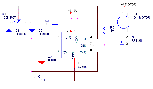
也可以透過簡易的555晶片製作PWM控制器,以下為範例電路圖:

更改C1的電容值可以改變PWM的頻率,本範例頻率約為144Hz。
D1 D2可以使用常見的二極體,也可以用1N4148替代。
Q1只要耐壓大於12V,最好選用20V以上,因MOSFET Rds ON導通電組小,都是豪歐姆等級,
所以使用上幾乎不會發燙,可以不用加散熱片。
Duty cycle可以從0-100%。
這個電路可以控制2pin 3pin及4pin的風扇,
PST功能
PWM風扇還有一個功能就是 PST(PWM Sharing Technology),可以讓一個PWM訊號控制多個風扇,
依照主機板廠商建議一個4pin風扇腳座最好不要接超過5個風扇,接法如下:

不論接幾個風扇,能偵測轉速的風扇只有一個,其他風扇是連動受PWM訊號控制,
要偵測轉速的風扇就接到上圖的2位置才能偵測到風扇轉速,4的部分可以並聯多個風扇插座,
此接線方式風扇的電力是由主機板的風扇腳座而來,所以要注意別接太多個風扇,
以免超出主機板的規範而導致意外或不工作。
如果想控制更多個風扇可以使用外接電源的方式,如下圖:

12V透過外部接頭供給而不抽取風扇腳座電力,這樣可以接很多˙風扇而不會有問題。
這種分接線或是分接器有很多廠商已經進行生產,底下是市售商品圖:

這是一對八的分接盒。
也有直接做成線狀的產品,這是一對二的,市面上也有一對多的產品:

除了市售這種簡單的分接線或分接盒,上面文章中自製的555 PWM控制器可不可以控制
多組風扇達到PST功能?
答案是可以
只要將555的第7腳單獨拉出,接到上述的藍色接腳,也就是PWM控制訊號腳,
同樣也可以用一個PWM產生器控制多組風扇。
以上將各種風扇及控制方式都說明完畢。
在上一章中我們談過了風扇的種類,這一章要介紹的是如何控制VC風扇3pin及系統風扇的轉速。
不可調速方式:
改變風扇電壓最快最暴力的方式就是直接在電源上串接一個電阻,這樣就可以透過選用的
電阻值來改變風扇轉速。
會有風扇降速與減速的需求原因很簡單,因為低轉風扇貴,一般廉價的風扇轉速是比較高的,
而風扇轉速高就會帶來噪音,深夜時刻就成為惱人的噪音干擾源。
底下就是市面上販售的降速線,有分三線四線及兩線式:



註:圖片是網路上google找來的,不論是2pin 3pin 4pin的風扇都可以用這個方法減速。
這個方式很直接很暴力,價格也很低,但是付出的代價就是電源效率不佳,
還有轉速無法變動,風扇使用彈性受限。
電阻上消耗的功率是電流平方乘以電阻值
以27歐姆來計算,假設風扇電流消耗為0.4A,電阻上的功率就是4.32W
如果風扇越耗電則電阻上的功率會更高。
所以這種線不適合用在暴力風扇上,很多標榜風力強勁的暴力扇耗電超過1A,
所以這種電阻式的降速線代價就是熱與效率,電阻要用高瓦型的,否則有燒毀可能,
安全起見,使用的風扇最好別超過0.2到0.3A,4.32W已經屬於非常燙的瓦數了。
另一種改變電壓方式就是修改PC電源供應插座,利用上面提供的5V,12V,
還可以改成7V(12V-5V),如以下圖示:

可調速方式:
類比方式
可以透過Adjustable Linear regulator(可調整線性電壓調節器),
例如LM317等進行輸出電壓調整進而控制風扇轉速。
選用電壓調節器的時候有幾個參數需要注意:
輸入耐壓必須大於12V,有些低電壓調節器輸入電壓規格較低,接入12V可能造成損害。
輸出電流必須大於風扇輸入電流,否則可能會讓風扇無法啟動。
要做好散熱,必要時要加上散熱片避免調節器長期使用過熱燒毀。
Drop電壓要低,也就是盡量選用low drop(低壓差)型號的regulator。
Drop電壓是指輸入電壓-最大輸出電壓,也就是輸出入最小壓差。
傳統型的regulator例如LM317,Drop壓差約在3V(滿載輸出時),也就是輸入12V時
有可能輸出端只剩9V而已。
Regulator功能類似像一個大型的可變電阻,所以功耗的計算跟上面的固定電阻一樣,
所以壓差越大,表示功耗與熱會增加,輸出電壓不足還會造成風扇無法全速運轉。
所以現在建議是用LM1117這種Low Drop regulator來代替。
LM1117規格如下:

1117是個生產廠商多,量大價低好取得的電壓調節器,
各廠規格略有差異,有的標榜到1A有的只有0.8A,
使用上建議盡量不要超過0.8A比較好,用在PC風扇上
的應用相當適合。
只要調整R2這個可變電阻就能改變輸出電壓進而控制風扇轉速。
另一種類比調節電壓方式是使用OP(運算放大器)加電晶體來進行控制,
電路圖:

ZD1的功能是讓輸出電壓不低於6.2V,避免某些風扇因電壓過低而不轉動,
可以配合風扇規格進行調整,例如5V或7V等。
以下照片是網路上網友所製作的樣品,供參考:

以上資料取自網友:
http://www.pcdvd.com.tw/printthread.php?t=854768
以上類比降壓式不論是固定電阻還是電壓調節器或是運算放大器加電晶體,
都有共同問題就是效率不佳與廢熱問題,這也是VC型風扇逐漸被PWM風扇取代的原因。
PWM交換式電源方式
這裡所述的PWM並不是指PWM風扇,而是指將電源改用PWM方式提供,
優點就是效率高廢熱少。
這裡以MP1482作為介紹,這顆Switching regulator內含2A的MOSFET,
不需要外掛功率零件,而且生產廠商眾多,取得容易且便宜。
資料:

參考電路:

將Ref1 10K電阻改成可變電阻即可。
雖然有效率與功耗上的改善與優勢,1482的轉換效率可達80%-90%左右
但線路比較複雜,成本也比較高,是這種調節電壓方式的缺點。
